EN
首页
部门简介
招生就业
招生计划
报考指南
录取进程
就业信息
录取查询
招生动态
学生管理
教育管理中心
资助管理中心
公寓管理中心
武装部
团委工作
活动风采
团委文件
团委学生会
社团联合会
青年志愿者协会
下载中心
联系我们
首页
部门简介
招生就业
招生计划
报考指南
录取进程
就业信息
录取查询
招生动态
学生管理
教育管理中心
资助管理中心
公寓管理中心
武装部
团委工作
活动风采
团委文件
团委学生会
社团联合会
青年志愿者协会
下载中心
联系我们
招生就业
招生计划
报考指南
录取进程
就业信息
录取查询
招生动态
招生动态
当前位置:
首页
>
招生就业
>
招生动态
>
正文
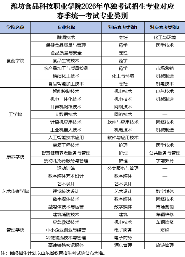
潍坊食品科技职业学院2026年单独考试招生专业对应春季统一考试专业类别
信息来源:
发布日期:2026-01-10
上一条:
潍坊食品科技职业学院2026年单招综评网上缴费及准考证打印通知
下一条:
关于做好2026年高职(专科)单独考试招生和综合评价招生工作的通知